

MEAU
MEU PAPEL
UX/UI Designer
DURAÇÃO DO PROJETO
3 meses
SERVIÇOS
UX Research, Criação de Persona, Mapa de Empatia, Wireframe, UI Design, Design System
DESAFIO
Tutores de pets frequentemente enfrentam dificuldades para agendar consultas veterinárias e acompanhar o histórico de saúde dos seus animais. A ausência de uma plataforma centralizada para armazenar informações importantes, como tratamentos, medicamentos e prescrições, gera insegurança e desorganização. O desafio foi propor uma solução que simplificasse esses processos, oferecendo uma experiência digital acessível, funcional e confiável.
OBJETIVO
O objetivo do projeto foi desenvolver um aplicativo que tornasse mais fácil para tutores de pets agendarem consultas veterinárias, além de possibilitar o acompanhamento do histórico de atendimentos, tratamentos realizados e medicamentos prescritos. A proposta buscou centralizar essas informações em um só lugar, oferecendo praticidade, organização e mais segurança no cuidado com a saúde dos animais.
DESCOBRINDO OPORTUNIDADES REAIS
O projeto começou com uma fase intensa de descoberta, onde entrevistei tutores de diferentes perfis: desde os que moram sozinhos com um pet, até famílias com vários animais em casa. O objetivo era entender como eles organizavam a saúde dos seus pets, quais ferramentas utilizavam e onde encontravam dificuldades. Além disso, analisei aplicativos e serviços similares para entender quais soluções já existiam, quais eram seus pontos fortes e o que ainda deixavam a desejar. Esses dados revelaram uma lacuna clara: não existia no Brasil uma ferramenta digital simples, gratuita e confiável que centralizasse o histórico médico dos pets, agendamentos de consultas e controle de medicamentos — tudo isso em um só lugar.
Desk Research
O Brasil tem cerca de 140 milhões de bichos de estimação e já é o segundo maior mercado de produtos pet do mundo.
Fonte: Instituto Pet Brasil
Profissionais atuantes: Chegou a 154,9 mil em novembro de 2020. Um aumento de 35,9 mil profissionais.
Fonte: Sistema CFMV/CRMVs, censo 2020
Brasil também ocupa o 3º lugar no ranking mundial como o país com maior população total de animais de estimação.
Fonte: ABINPET
Há 54,2 milhões de cães e 23,9 milhões de gatos no Brasil.
Fonte: Instituto Pet Brasil


“Mãe de pet”


Objetivos:
Ter uma experiência positiva com aplicações digitais de consulta
Não enfrentar lotações na hora da consulta do seu pet
Rotina:
Trabalha Home Office
Sai com as amigas no final de semana
Background:
Utiliza redes sociais e tecnologia desde criança
É voluntária de uma ONG de animais abandonados
Frustrações:
Tem dificuldade para marcar consultas no meio online
Sempre perde o cartão de vacina do seu pet
DEFININDO O PÚBLICO E CRIAÇÃO DA PERSONA


PESQUISA COM OS USUÁRIOS: O QUE OS TUTORES REALMENTE PRECISAM?
Entre os achados mais relevantes, destaquei:
A maioria dos tutores não tinha controle sobre as datas de vacinação, retorno ao veterinário ou medicamentos recorrentes.
Muitos usavam lembretes no celular ou anotações soltas, o que levava ao esquecimento ou repetição de informações.
Durante emergências, sentiam-se perdidos por não conseguirem acessar rapidamente o histórico de atendimentos e tratamentos.
Havia uma falta de confiança em apps que não deixavam claro para onde iam os dados dos pets ou que tinham navegação confusa.
Essas informações foram essenciais para definir as funcionalidades prioritárias e guiar o design do produto.


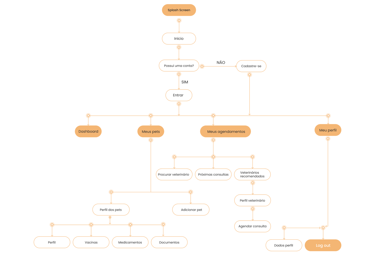
ESTRUTURANDO A EXPERIÊNCIA: JORNADA E FUNCIONALIDADES




CONSTRUINDO A IDENTIDADE VISUAL DO MEAU
A paleta principal é composta por tons de laranja, rosa e verde — todos com certa suavidade, mantendo o visual amigável e acolhedor, mas com forte apelo emocional. Cada cor representa um aspecto essencial da experiência do tutor com seu pet:
Laranja foi escolhida para transmitir energia, proximidade e estímulo. Essa cor convida à ação — perfeita para elementos interativos como botões de agendamento ou alertas de medicamentos. Além disso, o laranja remete à alegria e à vitalidade dos pets, criando uma conexão emocional positiva.
Rosa representa o cuidado, carinho e afeto. Por ser uma cor emocionalmente sensível, ela transmite a ideia de proteção e vínculo afetivo, reforçando que o MEAU é mais do que uma ferramenta — é um espaço onde o tutor se sente seguro ao cuidar do seu animal.
Verde está ligado à saúde, equilíbrio e tranquilidade. Utilizei esse tom especialmente em áreas relacionadas ao histórico médico e status de saúde dos pets, pois ele inspira confiança e transmite estabilidade, características importantes para qualquer informação médica.
A combinação dessas cores cria uma atmosfera empática e funcional. Nenhuma delas é agressiva ao olhar ou conflitante com acessibilidade — os contrastes foram ajustados para garantir legibilidade e conforto visual em diferentes telas e ambientes. Além das cores, a identidade conta com tipografias arredondadas, que remetem à leveza e simpatia, e ícones ilustrativos, que reforçam o tom amigável do aplicativo sem comprometer a usabilidade.




PROTÓTIPO INTERATIVO
RESULTADOS E LIÇÕES APRENDIDAS
Embora este projeto não tenha passado por testes com usuários reais, ele me proporcionou aprendizados significativos ao longo de todo o processo. Desde as primeiras entrevistas até a entrega do protótipo, cada etapa me ajudou a aprofundar meu olhar como designer e tomar decisões mais intencionais.
O principal resultado foi a construção de uma solução funcional, empática e centrada nas reais necessidades dos tutores de pets — com base em dados obtidos em entrevistas, análise de concorrência e benchmarks de boas práticas de UX. A cada descoberta, fui ajustando o caminho do projeto para garantir que o MEAU resolvesse dores reais, como a falta de organização, o esquecimento de cuidados importantes e a ausência de ferramentas confiáveis.
Durante o desenvolvimento do app, aprendi a:
Traduzir dores em funcionalidades concretas, priorizando as que gerariam mais impacto imediato na vida do usuário;
Equilibrar praticidade e afeto na interface, respeitando o vínculo emocional entre tutor e pet;
Criar fluxos mais objetivos e intuitivos mesmo sem validação formal, por meio da empatia e da observação de padrões comportamentais;
Construir uma identidade visual alinhada com o propósito emocional do produto, sem abrir mão da acessibilidade.
Esse projeto reforçou algo que acredito profundamente: mesmo quando ainda não há uma equipe de desenvolvimento, orçamento para testes ou dados analíticos, é possível tomar decisões consistentes ao ouvir o usuário com atenção, estudar boas práticas e desenhar com intenção.
O MEAU ainda não foi lançado, mas está pronto para evoluir. Em futuras fases, pretendo realizar testes com usuários, validar fluxos e funcionalidades na prática, além de incluir novas camadas como gamificação e integração com clínicas veterinárias.